Breakfast Land

Traverse Breakfast Land in search of the finest ingredients to escape the hungry wrath of Boogala!

You and your hamster friends stumble upon the world of Breakfast Land, where only the best chef will survive the threat of Boogala, a huge and hungry Hamster who only eats sandwiches, and occasionally...other hamsters. It is your task to traverse Breakfast Land to collect at least four basic ingredients to satisfy Boogala’s craving. Win by quantity with the most sandwiches, OR win by quality through different combinations of over 8 different ingredients and condiments, including bacon, ham, sriracha, and more! Cook up 10 points worth of sandwiches to win over the hungry Boogala! Sabotage your friends by stealing ingredients from them, or through other means… May the best breakfast win!

Tools

Adobe Illustrator

Google Form

Tabletop Simulator

Role

Graphic Designer

Game Rules

Internal/External tester

Time

Oct. - Dec. 2020

Type

Group Project

Four people

Story behind the game

Boogala is the Emperor of Breakfast Land, and is actually the Father of the four hamsters that are playable in the game. While he has been a great leader for Breakfast Land, he does not tolerate anything less than perfection from his citizens. He is also known to be one of the greatest chefs in the world, which is why he has such high standards, especially for his own children. Because of these high standards, he’s willing to eat his citizens to keep Breakfast Land in top shape.Despite this, he has a great love for food and when he’s not busy running Breakfast Land, he enjoys running on his Hamster Wheel while crying his eyes out to H-Dramas (hamster dramas).

Picture1boogola.jpg

Characters

A famine has broken out in the kingdom of King Boogala, and a crumb couldn’t be seen for miles.  Yet, King Boogala insists on being fed the best sandwiches, if not, he will eat everyone in his kingdom.

Therefore, four brave baby hamsters have set out to go find all the ingredients to soothe the king’s hunger. Whoever cooks the most sandwiches that the King wants, wins. All the other baby hamsters will be sentenced to death.

1.png
2.png
3.png
4.png

 Game Core Pillars

Game Pillars are essential in our game design process. They help us understand how the project will be developed over time. When we were assigned different tasks, it became easier and more accurate for us to know how it should be done.

 
  • Ingredient Gathering

Participants will need to make their way around the board collecting the necessary ingredients to fulfill the given meta.

 
  • Diversity/Options

This game incorporates the Diversity/Options pillar by enabling players different ways to win the game: the most sandwiches, the most quality sandwiches, or obtaining the Almighty Sandwich. With each new iteration of the game, players are able to change the meta by changing up Boogala’s cravings.

 
  • Special Opportunities /Events

As the players make their way through Breakfast land, depending on what spot they land on, different events take place that can change the players’ standing in the game. This is made possible by the opportunity and event cards. Opportunity cards are strategy based, event cards are luck based.

 
  • Sabotaging/Trading

Part of the excitement from the game includes the ability to sabotage & trade. The player will be allowed to sabotage or trade ingredients with other players through the picking of an opportunity card.

 
  • Luck

The luck aspect of the game is derived from the randomness of the spaces you land on paired with the opportunity to roll special event/opportunity cards. The player doesn’t know what event or opportunity card they are pulling if they are on a space. They can only hope they are lucky enough to draw a card that is helpful to them.

Gameplay Loop

gameloop.png

Documentation

We first separated the work into the game board, the tasks, the cards, and instructions four parts, and each team member worked on one part. We held a weekly meeting discussing and making sure each piece of information accurate and feasible. Then we went into detail and brainstorming more funny rules and different opportunity cards and punishment cards.

Snip20210128_7.png
Snip20210128_8.png
Snip20210128_10.png
Snip20210128_9.png

 Designing the game board #1 Lo-fi prototype

IMG_3146.JPG
IMG_3151.PNG

 Designing the cards

Snip20210128_20.png
 
Snip20210128_22.png
Snip20210128_21.png

 Designing the game board #2 Hi-fi prototype

IMG_3146.JPG

First Iteration of the game

Comment from Professor: “ This game relies on its theme and attitude to survive which is perfectly valid, but perhaps not enough for this class. I'd request one more degree of complexity if possible. Think of giving benefits/detriments to each character. minus one to move, but collects double cheese ingredients. Moves at a normal speed but has the ability to spend three of any ingredient to teleport to another area, things like that. If there's a touch more strategy involved, it might help to mitigate the raw RNG nature of the game. Also, as a color blind person I am having a LOT of trouble with this board. Color is a great indicator, but pattern and shape helps people like me survive.”

1try.png

We wanted a game that was simple with great art, and that’s what we gave in the first prototype! Art was great, but the game was also kind of boring. When we do internal test, we found a lot of mechanical issues:

  1. It was really hard to get condiments, which meant that players could barely get the Almighty/Advanced combos.

  2. Cards were used whenever people wanted.

  3. Should be more negative things happening!

And we needed to clarify the rules a bit more and fix up the colors on the art.

 Designing the game board #3 update

 
IMG_3149.JPG
 

Sandwich formula:

Bread x2, Ingredient X and Ingredient Y. 

Snip20210128_23.png
  • Basic: Basic Sandwich Combo [2 pts]

  • Advanced: Advanced Sandwich Combo + 2 limited-edition condiments [4 pts]

  • Almighty Breakfast: Almighty Sandwich Combo + 4 limited-edition condiments [10pts]

 

Second Iteration of the game

Snip20210128_24.png

●We fixed up a lot of the errors in the first game and added a lot more things to make the game easier to understand/play:

  1. Colors and shapes for the spaces to help out the visually impaired

  2. Added the top area to keep track of the meta/sandwich formulas.

  3. Made sandwich cards to keep track of points.

And we realized that having a “nothing happens here” space made no sense in the first rendition of the board. Due to the first test we thought 30 mins to end a game is better, so we did several changes to make it a quicker game! However, few more changes needed to be made to the mechanics to balance a few cards and make the game more spicy.

 Indulge Your Imagination, and be creative !

Snip20210128_14.png
Snip20210128_16.png
Snip20210128_18.png
Snip20210128_17.png
 

Let’s play the game!

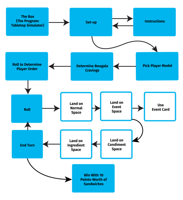
Instructions

  • This game can be played by a minimum of 2 players and a maximum of 4 players. A pair of dice is used.

  • First, the players must decide on Boogala’s cravings (aka the meta) for the duration of the game. Players must choose 3 sets of 2 ingredients, one for the basic combo, one for the advanced combo, and one for the almighty sandwich combo. A sandwich combo consists of 2 Bread and 2 of any other ingredients.

  • Next, each player must roll the dice and whomever gets the highest number goes first, second highest goes second, and so on.

  • After, the players are to take turns rolling the dice and moving the specified number of spaces.

  • When the player lands on a certain space, they are to pick up the card that is indicated by that space. They are able to use a card they obtained during the beginning of their turn.

  • The first person to reach 10 points worth of sandwiches, wins!

instruction.png
Snip20210128_27.png
Previous
Previous

Start Now